IndiaFilings
Expert
Published on: Apr 22, 2026
Whistle Blowing: Step Towards Better Governance
Whistle blowing is an act of disclosure of information to public, generally of activities of an organization that are against public interest and whistle blowers are the persons who divulges wrong doing, fraud, corruption or mismanagement. The concept of whistle blowing comes into existence when companies or management involve themselves in illegal or unethical practices or wrongdoing in the work place to gain competitive edge over the rival companies. A whistleblower is a person who exposes misconduct, alleged dishonest or illegal activity occurring in an organization. The alleged misconduct may be classified in many ways; for example, a violation of a law, rule, regulation and/or a direct threat to public interest, such as fraud, health and safety violations, and corruption. Whistleblowers may make their allegations internally (for example, to other people within the accused organization) or externally (to regulators, law enforcement agencies, to the media or to groups concerned with the issues). SEBI has issued various guidelines for the protection of whistle blowers.Governance Framework for Companies
It is the broad concept. It is the system by which companies are directed and controlled. It is generally understood as the framework of rules, relationships, systems and processes within and by which authority is exercised and controlled in corporations. Corporate governance essentially involves balancing interest of many stakeholders, management, customers, suppliers, financers, government and community. Since corporate governance also provides the framework for attaining a company's objectives, it encompasses practically every sphere of management, from action plans and internal controls to performance measurement and corporate disclosure. Governance Framework- Supervisory Board
- Board Committees -Audit committee, Nomination Committee, Remuneration( Compensation) Committee, Shareholders( Investor grievance) committee
- Internal Control Framework
- Whistle Blower Mechanism
- Management Information System
Whistle Blowing and Whistle Blower
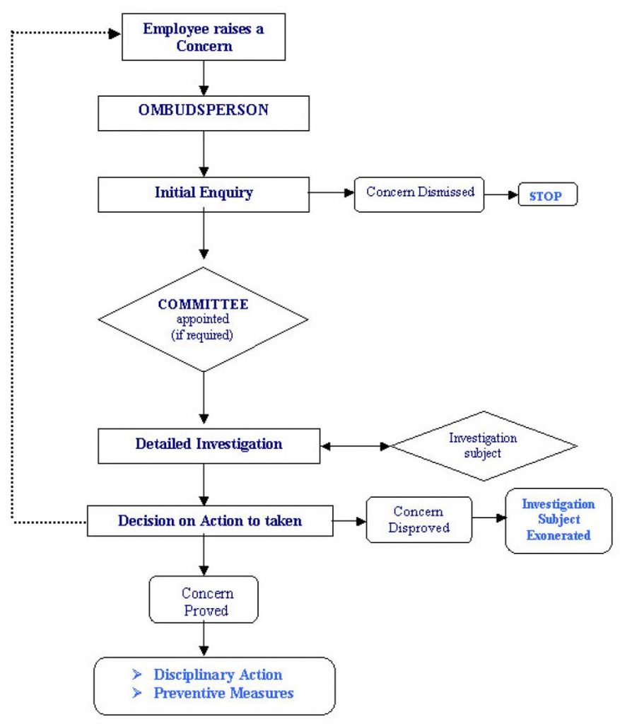
‘Whistle blowing’ is suspecting wrongdoing at work. Officially this is called ‘making a disclosure in the public interest’. Whistle blower is a person who blows a whistle and inform to public or concerned person of any of inappropriate activity going on inside the organization. He could be an employee or any person who is insider or outsider of an organization. Anyone can raise a voice if any illegal or inappropriate activity going on inside the organization. If person is a inside whistleblower than he has to report directly to Chief Executive Officer or any of concerned authority or if he is an outsider than he must be reported to the media, enforcement agencies of public interest group.Process of Whistle Blowing
Process for Whistle Blowing. SOURCE:Research Directions • Volume 1 Issue 7 • Jan 2014
Managing Whistle Blowing towards Organization Betterment
Preventing Actions |
Responsive Actions |
| Consider employees complaints seriously and take actions | Correct situations that are subject of whistle blowing |
| Establish an in house complaint process | Investigate claims and respond quickly |
| Lobby for comprehensive laws governing whistle blowing | Train managers and employees to respond effectively |
| Monitoring legislative action and anticipate change | Punish wrong doing appropriately |
| Communicate penalties and policies to all employees | Encourage use of alternate communication and resolutions mechanism |
| Educate managers concerning their roles | Establish supportive organization culture |
| Reward ethical behavior | Prescribe roles |
| Develop policies and codes of ethics | Set up ombudsmen or complaint handlers |
Implementation Status of Whistle Blowing
Wipro
The Wipro Company
has adopted an Ombuds process policy Under this policy, Wipro employees are encouraged to report questionable accounting matters, any reporting of fraudulent financial or other information to the stakeholders, any conduct that results in violation of the company's code of business conduct and ethics, to management (on an anonymous basis, if employees so desire.Tata Motors
Tata Motors
Whistle Blower Policy has been formulated with a view to provide a mechanism for employees of the Company to approach the Ethics Counsellor/ Chairman of the Audit Committee of the Company if they found any irregularity going on. The audit committee will investigate the matter as a neutral fact finding process. The investigation will be done by the committee in 45 days. After investigation, committee will disclose its result with investigation report and report shall be kept by the company for a minimum period of 7 years.Steel Authority of India Limited
The Steel Authority of India Limited
, whistle Blower policy provide safeguard for the protection of employees from reprisal or victimization. SAIL decided to follow the Whistle Blower Policy of Central Vigilance Commission (CVC). So, CVC will received complain and then forwarded to organization for investigation. CVC will not disclose the identity of informant.Reliance Industries Limited
Reliance Industries Limited
recognizes that issues concerning such breaches can sometimes be extremely sensitive and it's vital to deter employees from open communication on it. Company has also mentioned in their policy without sufficient evidence of misconduct, employee can file report. The log and copies of related documents will be retained in organization for a period of 2 years.Tata Consultancy Services
Tata Consultancy Service
has a Whistle Blower Policy, with the necessary mechanism for employees to directly without fear of reprisal or victimization, report concerns about unethical behavior. If an employee wishes to 'blow the whistle' in the matter of a significant dishonesty or other inappropriate behavior in TCS or any other Tata Company, he or she can make 'protected disclosures' directly to the highest authority.Benefits of Whistle Blowing Policy
- Fostering good governance by encouraging employees to escalate deceitful actions by colleagues/ seniors/third parties.
- Promotion of the organizational values thus nurturing a culture of openness in workplace.
- Sending a clear message that severe action will be taken against unethical and fraudulent acts.
- Dissuading employees from committing fraud by instilling fear of unfavorable consequences when caught.
- Early alerts to diffuse a potentially larger disaster.
